华安基金旗下部分基金新增申万宏源西部为一级交易商
2024-03-22 14:29:40
来源:中国证券网
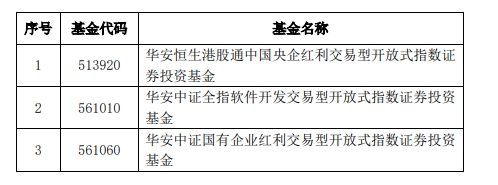
上证报中国证券网讯 据上交所消息,3月22日交易所基金公告显示,华安基金旗下部分基金自2024年3月22日起,将新增申万宏源西部为申购赎回代办证券公司(简称“一级交易商”)。适用基金:
