政策研究:鼓励民间投资政策利于市场竞争
从2016年10月12日国家发展与改革委员会网站观察发现,近日,发改委印发了《促进民间投资健康发展若干政策措施》(简称《措施》),提出了26条措施促进投资增长。《措施》提出,进一步开放民用机场、基础电信运营、油气勘探开发、配售电、国防科技等领域,鼓励民间投资进入。
26条措施总体上从范围、审批、原则上给以一个明确的界定,这对于民间投资而言,具有较好的参考作用。近年来,管理层不断出台相关政策,引导民间投资进入相关领域投资,在一定程度上对于经济发展起到推动作用,但从整体民间投资情况来看,仍须进一步激发活力,促进经济增长。
研究认为,所谓的民间投资,目前经济学界尚无统一定义,经济学界相对主流的定义是:民间投资是根据投资项目资本总额构成中出资人的资金来源性质对投资进行一种分类。民间投资这一概念的提出源于我国经济体制转轨中公有制经济大一统局面被逐渐打破,其他所有制经济成分快速发展这一事实,可从语义上直观理解为"来自民间的投资",它是相对于国有投资和外商投资而言的,属于投资来源或投资主体的概念划分,但从本质上说这是一个具有深刻制度内涵的范畴。扩大民间投资有利于把社会资源蕴藏的巨大能量释放出来,意义十分重大。
图1:我国民间投资前些年相关主要问题情况

注:和信研究归纳
针对上述问题,实际上在2010年5月日国务院发布《关于鼓励和引导民间投资健康发展的若干意见》(通称为"民间投资36条")的开设完善。《新36条》提出在鼓励和引导民间资本投资于建设公路、水运、港口码头、民用机场、通用航空设施等关系国际民生的项目,《新36条》同时还鼓励各类民间投资行业协会的设立,支持中国民间投资行业协会的开展,促进民间金融市场健康发展。研究发现,2011年,中民投协会在国家政策的支持下,在众多同行的支持下顺势而生。可以说,上述问题有所好转。
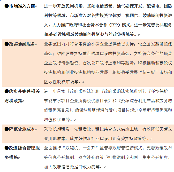
和信研究观察到,近期发改委印的《促进民间投资健康发展若干政策措施》(简称《措施》),提出了26条措施促进投资增长。我们认为其是对解决相关问题及机制的又一个提升。比如从措施中我们看到,出现了针对性问题的举措与对民间投资的相关政策确定。
表2:《促进民间投资健康发展若干政策措施》主要条款情况

注:和信投顾依据文件研究整理
总体来看,此次政策的出台是国家促进经济增长、实现公平竞争,引导民营资本进入经济领域投资的一个积极政策,有利于实现公平竞争与社会投资效率的提升,但政策的关键是落实与执行,这需要一个科学与严格的推进过程。从证券市场角度来看,民营资本上市已出现积极变化,而资本运作的广度与跨度也具有相当的经济实力,如果政策有效落实自然会吸引民间资本介入相关准入领域,进而形成有利公平竞争格局。从证券投资的角度来看,建议关注市场准入放开的电信运营、油气勘探开发、配售电、国防科技、医疗、养老等领域的民间投资机会,同时密切观察政策的连续性与推进情况。
【特别声明】本报告由河南和信证券投资顾问股份有限公司制作。公司具有中国证监会批复的证券投资咨询业务资格资质,本报告为政策分析报告,报告中的信息均来源于我们认为可靠的已公开资料,但我公司对这些信息的准确性及完整性不作任何保证。投资有风险,入市须谨慎。本报告中的信息、意见等均仅供参考之用,不构成所述佐证。